
本篇的内容是内控有关的流程,这些流程中的控制关键,通过对这些关键点的理解和完善,对于我们在实际的项目是有一定参考价值的。
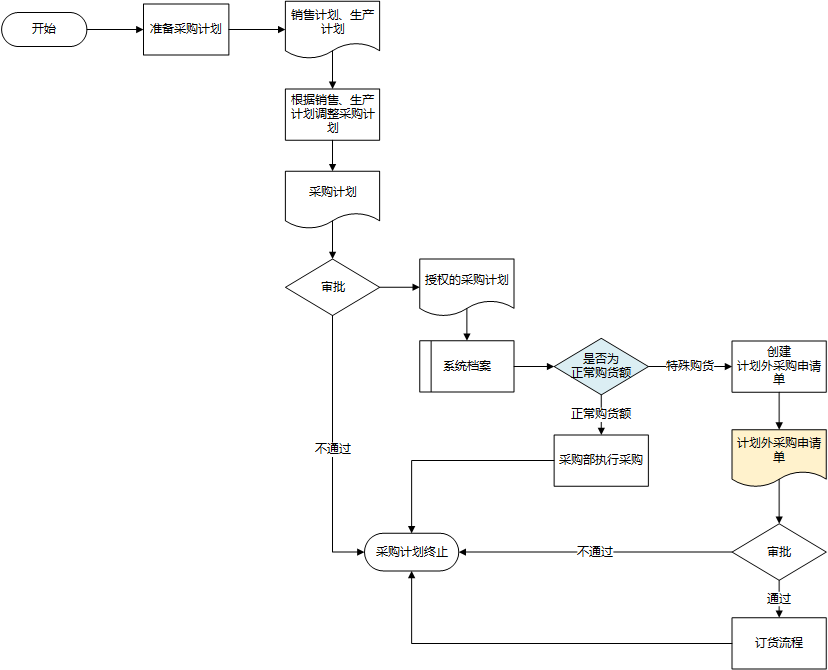
正常计划控制流程

计划是开始,财务后续根据计划进行预算管理等相关工作。所以需要对所有采购行为编制计划,确保采购计划合规合法,通过计划采购使企业的资金有计划的运作,同时也保证企业的现金流量,避免出现支付违约风险等问题。
内控的关键控制点:
1、企业的采购、补货依据于销售和存货的数据,制定计划时要看其是否根据销售的销售预测和当前存货状况合理的分析测算。
2、财务部是否参与编制采购计划,调节资金需求与购货紧迫性之间的关系。
3、审批流程是否有相关部门的参与,计划须经过适当的复核及管理层审批才可以进入正式的采购。
计划外采购控制流程

企业在运营过程中有时候会与原计划不符,作为内控主要是让采购计划以最低的成本满足生产的需要并使购货额在企业规定的标准范围内。
内控关键控制点:
1、对大额的采购,建立标准的经济批量计算模型,以降低采购成本
2、采购部会同财务部计算采购所需的经济批量且加入到审批流,控制计划外采购
3、定期复核经济批批量,复核结果要报采购部并审批,采购部要根据当前情况适当的批准,超过一定额度由管理层审核。
4、计划外采购申请单要包括采购原因、商品、数量、价格、规格等,它要与正常采购单有所区分,但数据建模要考虑完整性和后续执行流程的一致性原则。
采购控制流程

企业与供货商之间可以搭建一套“供应商管理平台”来进行数据信息的传递,包括基础数据(商品、资质、合同等)、业务交易数据(采购单、退货单等)、财务对账结算(对账单、付款单、发票等)、库存信息等。
采购管理是企业核心内容,内控的目标是:
1、企业管理层通过审批对采购流程的遵守程度保持监控
2、采购的商品规格、质量等指标能够达到企业规定的标准(食品类尤为严格)
3、监控采购过程合法合规,并保证企业的资金(财务)安全
4、采购过程中系统记录的信息真实、准确并能够反映实际的采购行为,原始凭证(发货单、收货单等)是否齐全并且归档。
内控关键控制点:
1、采购单的全生命周期的控制,如采购单创建、采购单审核、到货预约、发货单、入库单等相关的数据关联性,要做到数据可查。
2、采购单执行过程中是否有相关的审核节点,如价格、数量、规格等关键数据是否与系统的基础数据有相互验检等,是否有异常单据的产生及产生的原因是什么(如系统调价产生的空进空出单据)
3、购货金额是否符合采购计划要求,购货时间是否属于计划外采购单,这个要结合计划外采购申请单查看
4、财务部与采购部要有定期的对账,如财务进销存系统的应付与SCM系统的采购单是否一致等,是否有时间性差异。
5、此外,企业进行外部审计时,有时会根据采购单号来判断是否系统有违规操作,所以单号生成的规则要设计好,并做好说明。
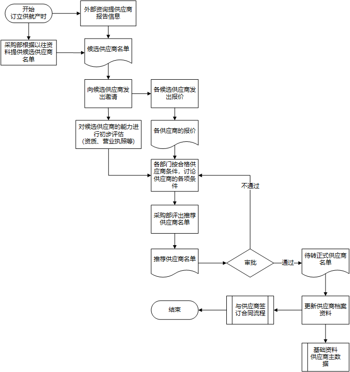
供应商控制流程

供应商的选择,订立,审批及修改符合企业的规章制度,选择的供应商要符合企业的最大利益,如保证货品的质量、降低采购成本、货物送货及时等。
内控关键控制点:
1、合格供应商的选择没有利益冲突,相关独立部门经过讨论并充分衡量各供应商的能力及条件
2、建立选择供应商的基本标准,并使之书面化,如对不同类型的供应商建立资质模板,在审核时查看相关资料
3、参与讨论、决策的人员要定期轮换,年度合格供应商名单要进行评级打分
4、供应商的合作终止要结合与之签订的合同一并考虑,同时要与财务系统建立控㓡关系等
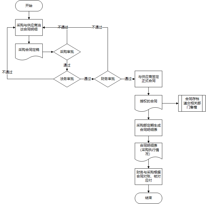
合同管理控制流程

一般企业中合同都包括采购类合同、销售类合同以及渠道相关合同。上图是针对于采购类合同签订的控制流程,合同信息包括基本信息、商品(服务)信息、税务信息、财务结算信息等。目标是相关的采购行为都有合同规范保护,合同条款符合国家法律法规,合同内容足够明细,并保护企业的利益。
内控关键控制点:
1、企业需要有一套完整规范的订立购货合同机制,并以书面形式确定。购货合同必须依据此机制(框架)订立。
2、合同要由采购、法务、财务多个部门参与,针对相关条款审核确定后才能生效,并且合同要递交相关部门备案,以便后期审计查询。
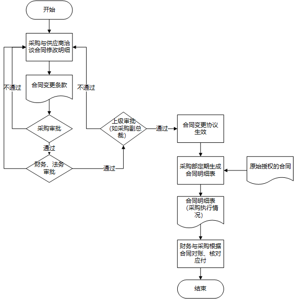
3、合同在执行过程中的修改变更,要有严格的变更流程且要符合相关细则规定等(见下图)。

在合同变更修改后,可能会涉及历史数据的处理,此时还要关注数据差额的生成逻辑是否符合内控(财务)要求,这些也是审计关注的对象,属于合规的范畴。
发票与收货单控制
采购单(收货单)、货品、资金及发票,它们之间是有着密切关系的。企业采购过程中一般情况下都要求货、发票、单据凭证同时到达,但在付款流程中是采用先票后款还是先款后票,风险是不一样的。

在此部分,内控的目标是确保商品入库的记录准确反映真实情况,使得各相关部门对收货情况充分了解以便沟通,入库的商品质量能够达到企业规定标准,同时入库的商品都有发票,且发票是真实有效的。
内控关键控制点:
1、及时处理收到的商品,记录相关的信息如数量、质量、规格和货品的描述等。
2、收到货未验收、验收未通货的商品要与正常品区分,这也是仓储管理的重要内容
3、仓储定期生成收货报告,包括票到货未到、货到票未到的清单,并将信息同步给SCM及财务等相关系统
4、财务收到发票要在入账前进行发票内容、发票真伪进行审核验证
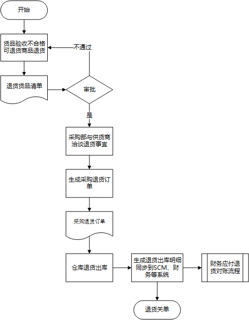
采购退回的控制流程

采购退货商品是根据与供货商签订的合同条款进行的,有的商品可退有的则不可退,同时退货是考虑其货款的损失即合理的退货价格,避免企业的现金流失,此外还需考虑商品退厂的程序高效、顺利,避免影响生产经营,如利用供应商管理平台提高信息传递的效率,在签订合同时制定一些退货条款明细及结账信息等。
内控关键控制点:
1、质检部在验收后(收货时或日常工作)对不合格品开出不合格清单或依据商品可退货管理报表生成退货单等。
2、对于退货商品要做隔离(退货区)且由采购负责人审批,并在限定时间内处理,尤其是对有保质期要求的商品,要在保质期内检验是否符合退货要求及企业标准
3、退货价格要与供货商确认,对于调价时系统生成的空进空出类型单据要区分开,退货商品记录清晰、准确。
4、仓储、采购、财务等相关部门要定期对账,做到物品流、资金流、信息流及时准确。
应付款入账控制流程

入账要符合会计准则及企业的规单制度,保证入账记录的正确性、安全性,避免篡改记录给企业造成损失。
内控关键控制点:
1、根据齐全的合格的收货原始凭证及其他有效的附件进行入账:采购订单、收货单、合同、货运凭证等进行账务处理(如果技术能力强可引入影像系统)。
2、鉴别发票的真伪后进行账务处理,参考发票管理控制流程
3、核对发票、收货单、合同、货运凭证等的一致性,如数量、品种、汇总金额(税前、税后、税额、税率)
4、若发现短货、损坏等现象在第一次发现时建立对此供应商的记录、登记
5、应付账款入账前要有复核,确保入账信息的准确性
6、收到原始凭证及时处理,当时收到,当日处理的原则,如果收到的对账单是要及时与其对账,发现不一致要立即调查并作相应处理,定期对账单要由专人负责并核对、归档。
付款控制流程

付款是企业应付的最后环节,要保证付款的安全性,避免对企业造成资金流失的风险。合理付款,不影响企业其他生产经营对资金运作的要求,入账符合有关法律、法规及企业规章制定,保证入账记录的准确性,避免篡改记录给企业带来麻烦。
内控关键控制点:
1、付款前确认收款人是否列于合格的供应商清单上,或特殊采购是否经过采购等各级批准。
2、付款申请单要经过审批(业务、财务、总经理),如果是大额付款审批更加严格
3、不准签发现金支票及空白收款人支票,支票开具后要及时送交收款人,作废的支票及时批准并做好记录
4、凭真实发票等原始单据的付款凭证入账,付过款发票等原始单据及时划线做注销记号
5、付款凭证、付款申请等内部控制凭证要保证编号的连续性(如不连续要对规则进行说明)
应付账款账龄、清单控制流程

为了保证应付账款信息的正确性,财务部要计划应付账款付款,避免超出付款信用期,经后续采购造成不利影响。
应付账款账龄、清单一般是由财务系统根据前期单据自动生成的,数据项包括各种影响应付的业务单据,按规则统计处理。
在应付流程审批时,如结算单审核、付款申请单、付款单等节点都可以查看此部分信息进行参考。
写在最后
本篇所涉及的相关流程是站在内控角度的相关控制节点,我们在设计业务交易系统、财务进销存系统时可以参考并加以细化,将其一些操作系统化,提升效率及数据的准确性。
企业在系统建设过程中每个部门都可能存在有“特色”的台账,这些在进行需求收集、问题处理过程时很可能成为有效的解决方案。
需求来源于业务,业务依赖于实践。内控的相关关键点也是业务流程和系统规划着重关注点,通过对实践检验过的操作进行归纳、整理,形成标准的、统一的、有利于企业整体业务流程的方案是比较好的选择。
来源:倔强的大萝卜
内控管理师(ICM)”着力解决企事业单位内部控制体系建设专业知识不足,内控管理专业人才匮乏的共性问题。
