
一、颁布背景
2018年《关于规范金融机构资产管理业务的指导意见》(“《资管新规》”)实施以来,监管机构针对资管业务的重点问题逐步形成统一的监管标准,对同类资管业务的规定趋于一致,有效引导市场预期,为资管业务的发展创设了良好的制度环境。2022年8月22日,中国银行保险监督管理委员会(“银保监会”)正式公布了《理财公司内部控制管理办法》(“《理财内控办法》”),并自公布之日起施行。《理财内控办法》对《资管新规》、《商业银行理财业务监督管理办法》、《商业银行理财子公司管理办法》(“《理财子公司管理办法》”)等法规原则性要求进行了细化和补充,与上述制度共同构成理财公司内控管理的根本原则。
对标基金管理公司,中国证券监督管理委员会(“证监会”)于2002年发布了《证券投资基金管理公司内部控制指导意见》(“《基金指导意见》”),对基金管理公司的内部控制体系作出了具体监管要求。
将《理财内控办法》与《基金指导意见》及其他相关法律法规进行横向比较,一方面能反映出二十年间监管机构对资管机构内控管理监管思路的演化,另一方面亦能体现银保监会和证监会在监管要求层面的侧重点和异同点。对于同时在境内开展理财业务和公募基金业务的机构来说,对二者的比较也有利于这些机构更好的掌握监管要点、促进其合规内控治理。
本文拟通过比较理财公司与基金管理公司内控管理的重点维度,以期为理财公司和基金管理公司未来内控工作的开展提供些许思路,供行业参考。
二、内控要求的比较总结
总体而言,从法规体系上,适用于理财公司的具体内控要求基本都集中列述于《理财内控办法》,而基金管理公司的各项内控要求则散见于《公开募集证券投资基金管理人监督管理办法》及其配套规则、《证券基金经营机构董事、监事、高级管理人员及从业人员监督管理办法》、《证券公司和证券投资基金管理公司合规管理办法》、《证券投资基金管理公司合规管理规范》、《基金指导意见》等法律法规。因此,基金管理公司的内控要求呈现出更为细节化、情境化的状态。
针对《理财内控办法》中提及的理财公司在董事会责任、董监高兼任、合规负责人要求、审计部门定位、产品专项内控、投资授权、投资交易内控措施、异常交易监测制度、禁止事项、关联交易、风险准备金制度、岗位管理和安全管理及内控报告等具体方面的内控要求,我们也梳理了适用于基金管理公司的相应内控要求,并总结对比如下:
(一) 关于董事会责任的比较

(二) 关于董监高兼任的比较

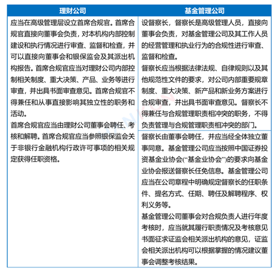
(三) 关于合规负责人要求的比较

(四) 关于审计部门定位的比较

(五) 关于产品专项内控的比较

(六) 关于投资授权的比较

(七) 关于投资交易内控措施的比较

(八) 关于异常交易监测制度的比较

(九) 关于禁止事项的比较

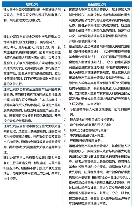
(十) 关于关联交易的比较
(十一) 关于风险准备金制度的比较

(十二) 关于岗位管理和安全管理的比较

(十三) 关于内控报告的比较

三、结语
通过上述对比不难发现,理财公司与基金管理公司在上述内控管理的主要方面,虽然在一些细节的要求上各有侧重,但整体而言监管机构的关注点在逻辑上是一致的:均是为了通过强化资管机构内控合规管理建设,提高经营管理质效,增强风险防范能力,促进构建与自身业务规模、特点和风险状况相适应的内控合规管理体系。这对于推动资管机构更好履行受托管理职责和信义义务、切实维护投资者权益,以及资管行业的健康稳定发展都具有重要意义。
可以预见的是,在未来,理财公司和基金管理公司在业务运作、内部控制、人员管理方面可通过研究范例及相互借鉴进一步优化管理模式,在充分结合最佳行业实践和公司自身实际情况的基础上,探寻出最适合自身的可持续发展之路。
来源:综合互联网 版权归原作者拥有,本文仅供参阅。
内控管理师(ICM)”着力解决企事业单位内部控制体系建设专业知识不足,内控管理专业人才匮乏的共性问题。
