Location
咨询电话

151 0105 1188

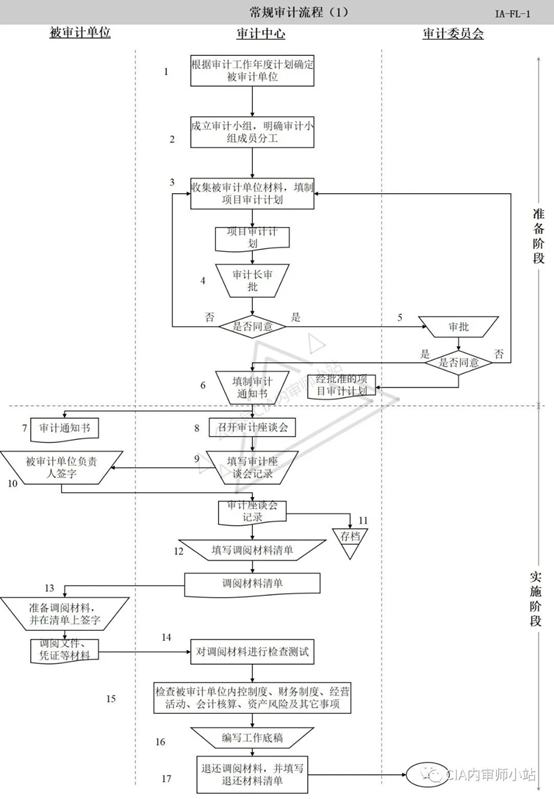
内部审计工作流程图讲解(参考)

2022-09-22 11:36:12

浏览量

image.png

image.png

image.png

image.png

image.png

image.png

image.png

image.png

image.png

image.png

image.png

image.png

image.png

image.png

image.png

image.png

image.png

image.png

image.png

image.png

image.png

本文来源:综合互联网 CIA内审师小站,版权归原作者所有,本文仅用于交流与学习



内控管理师(ICM)”着力解决企事业单位内部控制体系建设专业知识不足,内控管理专业人才匮乏的共性问题。

image.png